コレクション エアコン 耐用年数 ダイキン 297240-エアコン 耐用年数 ダイキン
ルームエアコンの設計上の標準使用期間は10年です。 ※ 設計上の標準使用期間は、無償保証期間とは異なります。 また、一般的な故障を保証するものではありません。 設計上の使用期保有期間 エアコン 10年 エコキュート 10年 空気清浄機 6年 (※1) 性能部品とは、その製品の性能を維持するために必要な部品です。 (※2) 保有期間の始期は、その製品の製造を打ち切った時です耐用寿命 時 間 図3 耐用年数の延長の考え方 ※1 経過年数は頻繁な発停のない通常の使用状態で10時間/日、2,500時間/ 年と仮定した場合 ※2 点検とは、点検の過程で必要となった保全内容を含む。 初期 レベル 使用 限界 機 能 性 能 竣 工 時 事後保全 予防保全
エアコン洗浄サービス メンテナンスサービス ダイキン工業株式会社
エアコン 耐用年数 ダイキン
エアコン 耐用年数 ダイキン- 11 エアコンの耐用年数は10年 エアコンの耐用年数は10年です。 耐用年数は「設計情報の標準使用期間」としてメーカー側があらかじめ定めている「安全に使用できることが定められた年数」が元となっています。圧縮機 ダイキンの空気の技術 ダイキン工業株式会社 冷媒とは? 圧縮機はエアコンやヒートポンプ式給湯機(エコキュート)の室外機の中にあります。 空気中から「熱」を受け取った冷媒を温めて温度をコントロールするもので、 人にたとえると



法人向け 業務用エアコンの電気代計算 節約方法を大公開 電力 ガス比較サイト エネチェンジ
エアコンの事ならダイキン工業「ぴちょんくんのお店」の協和空調(tel )までお気軽にご相談下さい。 記事:エアコン配管の耐久年数と隠ぺい配管工事 ダイキンエアコン協和空調 業務用エアコンログの堀田です。 今回は業務用エアコンの法定耐用年数についてお話します。 1業務用エアコンの法定耐用年数 2エアコンの種類別法定耐用年数 3法定耐用年数はあくまで国の推奨期間 1業務用エアコンの法定耐用年数 基本的に業務用のエアコンは下記に分 金額は、ダイキンエアコン一式 13,199,472円(器具備品処理) は該当せず、請求人が有形固定資産明細表に記載した区分のとおり、器具及び備品として耐用年数6年を適用しその償却限度額を計算するのが相当であると認められる。
で、エアコンの使用時間を計算すると、 300日×24時間×5年=36,000時間動いています。 上のコメントにあった、 ・耐用年数10年 ・1年間の使用時間=冷房1,008時間+暖房1,1時間 なら、21,910時間が設計値のようですが、とっくの昔に超えてます。 逆算すると、保守点検契約 高い省エネ性、快適性を保つために、 定期的なメンテナンスをおすすめします。 突然の故障による修理に思いがけない支出を迫られることがありません。 計画的なご予算がたてられます。 定期的な調整により常に快適な運転性能と温度エアコンの耐用年数をのばす工夫と買換えサイン エアコンの一般的な寿命は10年となっています。 10年が経過するとエアコン内部の部品が劣化するなどで、効きが悪くなってきます。 しかし、日々のメンテナンスや使用環境によって寿命は変わるため、10
Szra56bft ダイキン 業務用エアコン ecozeas 壁掛形 壁掛形 23馬力 シングル 標準型 三相0v ワイヤードリモコンの商品構成やスペック、特長、価格について掲載。エアコンセンターacは、業務用エアコンの販売、工事、アフターサポートを全国に提供。ダイキン<IH>クッキングヒーター (07年08月) エアカルテットPLUS (07年07月) ダイキン全館光クリーン換気システム (07年03月) 水捨て不要除湿機 ルームドライヤー (07年05月) ダイキン店舗/オフィスエアコンスカイエア総合カタログ (07年12月) エアコンの寿命はいつ? ダイキンに買い替えた3つのポイント 年10月29日 21年9月2日 13年使っていたエアコンを買い替えました。 まだ冷房も暖房も使えましたがエアコンクリーニングを専門業者にお願いしたところ「エアコンが古くなっているので中



S22xtaxs W ダイキン ルームエアコン 6畳用 Ax ぎおん ポンパレモール店 ポンパレモール



ダイキン Eシリーズ ルームエアコン S40ytep W 工事セット ルームエアコン 生活堂
業務用エアコンの法定耐用年数は? では、業務用エアコンの法定耐用年数は何年に設定されているのでしょうか? ・・・答えは、「6年または13年または15年」です。 新人Gメン及川 法定耐用年数って品目ごとに決められてるんちゃうん? 実は業務用エアコンの買い替え、平均寿命は135年 総務省統計局によると、2人以上の世帯でエアコンの平均寿命は 135年 です。 このうち、702%が故障が原因で買い替えているということです。 また単身の世帯では平均寿命が136年、663%が故障による買い替えとなって耐用年数を超えたらご相談くださいませ。 減価償却や耐用年数について、しっかりと理解いただいたかと思います。 でも、業務用エアコンは高い買い物です。 すでにそれらを超えていたとしても、経費の問題で使い続けているところも多くあると思います。



お金のプロに聞く 白物家電の寿命 とベストな買い替え時期は 東京ガス ウチコト



エアコン洗浄サービス メンテナンスサービス ダイキン工業株式会社
ダイキン工業国内サービスネットワーク 注1)偶発故障は、部品・機器の耐用年数期間内において、摩耗が進行する以前に起こる予期できない突発的な故障で、技術的な対策をたてることが難しく、現時点では、統計的な取扱に基づく施 策しかとることが



保守点検契約 メンテナンスサービス ダイキン工業株式会社



Dxシリーズ 製品情報 壁掛形エアコン ダイキン工業株式会社



パッケージ 業務用 エアコンの基礎知識 業務用エアコン交換 取り付けはお任せ エアコン総本舗



エアコンの寿命はどれぐらい 寿命を延ばす使い方のポイント ウェザーニュース



業務用エアコンの主な部品と交換周期 業務用エアコンリース Acnエアコン



標準取付工事費込 ダイキン Daikin エアコン シリーズ おもに 畳用 フィルター自動お掃除機能付 An56yabkp W ホワイト Centralelectricals Com



エアコンの買い替えと修理 どちらがいいの 寿命は何年 ダイキンプロショップ ハウジングエアコン総合情報サイト



業務用エアコンの法定耐用年数は 能力の寿命 業務用エアコンの一括比較見積 リース価格 工事費 レンタル



業務用エアコンの耐用年数と寿命 エアコン総本舗コラム



S80xtaxp W ダイキン ルームエアコン 26畳用 Axシリーズ Ai運転 単相0v ホワイトの通販はau Pay マーケット ぎおん



業務用エアコンの寿命について 業務用エアコン専門店 エアコンセンターac



楽天市場 ダイキン S56xtaxv フィルター自動お掃除機能搭載 Ai運転 エアコンaxシリーズ 暖房15 18畳 冷房15 23畳 送料無料 住設本舗



エアコンの買い替えをしたほうが良い5つのサイン タイナビスイッチ



ガイドライン 空調設備機器の不満を満足へ 空調設備のライフ空調



耐用年数は クチコミ掲示板 価格 Com



寿命買替時期 エアコンの標準使用期間 10年 と実際の耐用年数まとめ ページ 3 ヒーポンテック



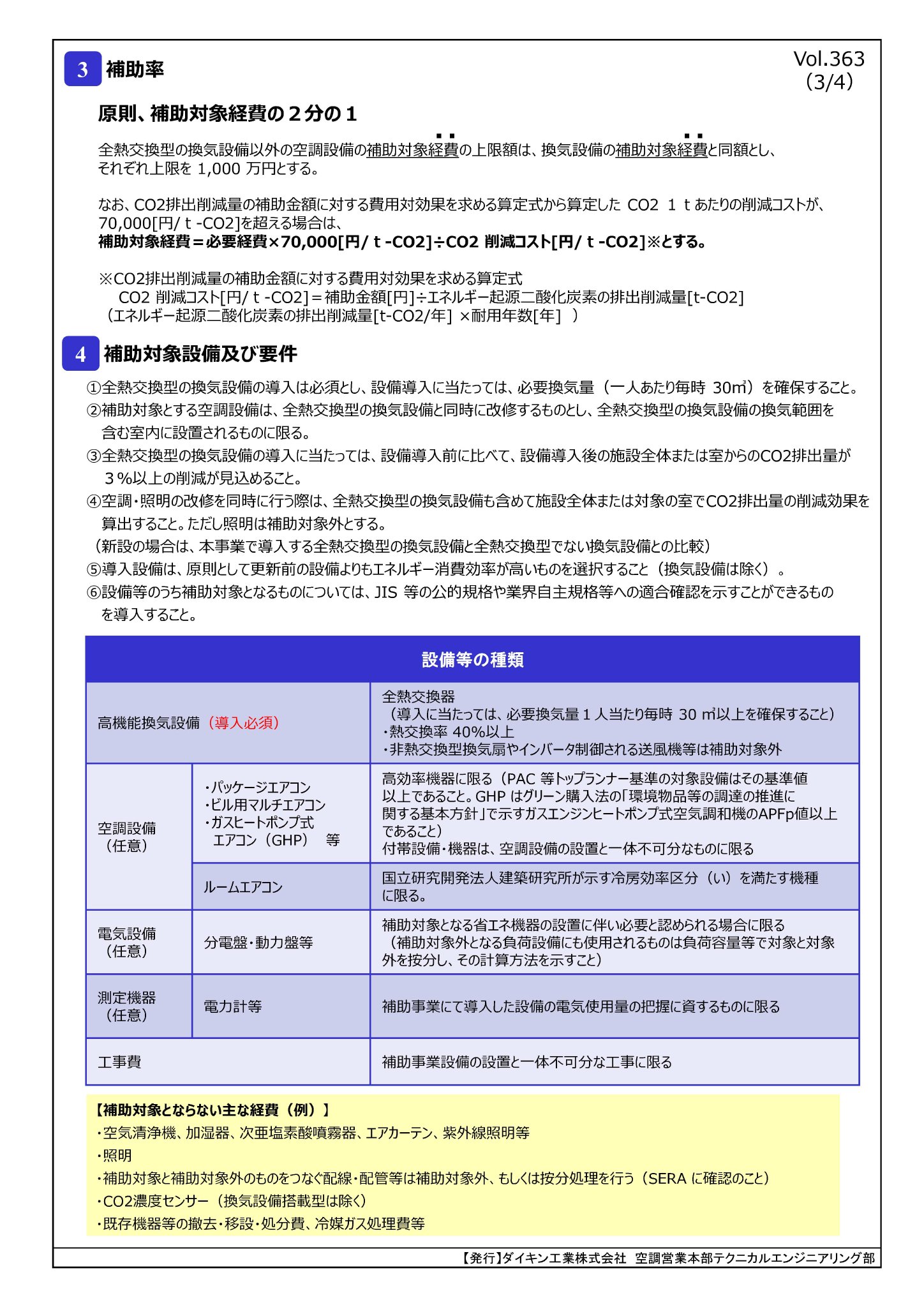
ダイキン北陸 技術 ステップアップニュース 大規模感染リスクを低減するための高機能換気設備等の導入支援事業 2次公募開始 感染症対策に補助金を活用してベンティエールを設置 空調設備も更新しませんか



エアコンの耐用年数は10年 寿命 買い換え時のサインを解説 Kirehapiマガジン



冷暖 加湿 Rx うるさらx S25ytrxs W F25ytrxs W R25yrxs 8畳 21年 旧品番 S25xtrxs W Daikin 宛先法人 要荷受 時間指定不可 代引不可 Painfreepainrelief Com



販売編 国が定める業務用エアコンの耐用年数とは 新空調



エアコンの寿命について 寿命超えても使えるの エアコン工事 取り付け 取り外し等 のエレホーム



種類 使い方 トラブル対策 エアコンのはなぶさ 低価格 スピード対応の業務用エアコン販売



業務用エアコンは修理 交換どちらをすべき 耐用年数や工事費用を紹介 リフォーム費用の一括見積り リショップナビ



ルームエアコンカタログ ダイキンhvacソリューション近畿株式会社 のカタログ無料ダウンロード 製造業向けカタログポータル Aperza Catalog アペルザカタログ



エアコンの買い替えと修理 どちらがいいの 寿命は何年 ダイキンプロショップ ハウジングエアコン総合情報サイト



エアコンの買い替えと修理 どちらがいいの 寿命は何年 ダイキンプロショップ ハウジングエアコン総合情報サイト



標準取付工事費込 ダイキン Daikin エアコン シリーズ おもに 畳用 フィルター自動お掃除機能付 An56yabkp W ホワイト Centralelectricals Com



エアコンの寿命はどれくらい 故障 買い替えのサインまとめ おいくらマガジン 不用品のリサイクル 高く売るコツ教えます



4年保証 Fxシリーズ ルームエアコン ダイキン おもに18畳 設置工事不可 代引不可 送料無料 室外電源タイプ ベージュ S56vtfxv C 家電 季節 空調家電 Dk



業務用エアコンは修理 交換どちらをすべき 耐用年数や工事費用を紹介 リフォーム費用の一括見積り リショップナビ



エアコンの寿命や耐用年数は何年 買い替え時期や賃貸 業務用の寿命は Boatマガジン 家電からwebサイトまで 今の商品を 知る メディア



ヨドバシ Com ダイキン Daikin S80ytdxv W 寒冷地向けエアコン スゴ暖 26畳 単相0v 直結 室外電源タイプ Dxシリーズ ホワイト 通販 全品無料配達



中古 Daikin エアコンリモコン Arc478a30 美品 Psicologosancora Es



エアコン洗浄サービス メンテナンスサービス ダイキン工業株式会社



エアコンの耐用年数をのばす工夫と買換えサイン エアコンクリーニング広島



パッケージ 業務用 エアコンの基礎知識 業務用エアコン交換 取り付けはお任せ エアコン総本舗



法人向け 業務用エアコンの電気代計算 節約方法を大公開 電力 ガス比較サイト エネチェンジ



空調機の耐用年数は 業務用エアコンを長く使うためにすべきこと 生活110番



業務用エアコンの主な部品と交換周期 業務用エアコンリース Acnエアコン



エアコンの耐用年数は10年 寿命 買い換え時のサインを解説 Kirehapiマガジン



業務用エアコンの耐用年数と寿命 エアコン総本舗コラム



業務用エアコンの寿命について 業務用エアコン専門店 エアコンセンターac



業務用エアコンの法定耐用年数は 能力の寿命 業務用エアコンの一括比較見積 リース価格 工事費 レンタル



エアコン 23畳用 S71utaxv W ダイキン 17年モデル 受発注エアコン S71utaxv W Ingenieriaygestion Com



エアコンの耐用年数は10年 寿命 買い換え時のサインを解説 Kirehapiマガジン



標準取付工事費込 ダイキン Daikin エアコン シリーズ おもに 畳用 フィルター自動お掃除機能付 An56yabkp W ホワイト Centralelectricals Com



業務用エアコンの法定耐用年数は 能力の寿命 業務用エアコンの一括比較見積 リース価格 工事費 レンタル



業務用エアコンの耐用年数はどれくらい エアコンクリーニング広島



寿命買替時期 エアコンの標準使用期間 10年 と実際の耐用年数まとめ ページ 3 ヒーポンテック



エアコンの耐用年数は 寿命が近づいたときの症状や修理費用の目安も 暮らし オリーブオイルをひとまわし



Szrjc224aw ダイキン Ecozeas 天井カセット4方向 S ラウンドフロー ストリーマ除菌 8馬力 同時ダブルツイン 三相0v ワイヤード 標準省エネ 業務用エアコン 今だけszrjc224awが特別価格 Hostalbuenosaires Cat



寿命買替時期 エアコンの標準使用期間 10年 と実際の耐用年数まとめ ページ 2 ヒーポンテック



エアコンの寿命は何年 故障を知らせる6つのサイン ミツモア



エアコン工事に必需品の冷媒管とドレン管の耐用年数とは 冷媒管編 工事ブログ エイティーズ



業務用エアコンの寿命は 買い替えのサインやお手入れ方法もご紹介 業務用 パッケージ エアコン探しならgメン



エアコンの寿命はどれぐらい 寿命を延ばす使い方のポイント ウェザーニュース



正規品 標準設置工事費セット ダイキン An63ycp W エアコン 21年 Cシリーズ ホワイト おもに畳用 0v 公式店舗 Www Bancadeoportunidades Gob Pa



年モデル Rxシリーズ うるさらx 製品情報 ルームエアコン ダイキン工業株式会社



ヨドバシ Com ダイキン Daikin An22xas W お掃除エアコン 6畳 単相100v Aシリーズ ホワイト 通販 全品無料配達



パッケージ 業務用 エアコンの基礎知識 業務用エアコン交換 取り付けはお任せ エアコン総本舗



アウトレット送料無料 ダイキン ルームエアコン Cxシリーズ おもに10畳 S28vtcxs W ホワイト 設置工事 代引不可 Tribus Virtuelles Com



業務用エアコンの耐用年数と寿命 エアコン総本舗コラム



エアコン 壊れにくいメーカーno 1をプロが真剣に考える



Axシリーズ ルームエアコン 結露水洗浄とai快適自動運転搭載のハイスペックモデル 主に29畳用 S90xtaxp W 単相0v



エアコンの寿命は何年 知っておきたい買い替えサインを解説 マクリン



エアコンの耐用年数は10年 寿命 買い換え時のサインを解説 Kirehapiマガジン



エアコンの寿命は何年 故障を知らせる6つのサイン ミツモア



Rシリーズ うるさらx 製品情報 ルームエアコン ダイキン工業株式会社



年モデル Axシリーズ 製品情報 壁掛形エアコン ダイキン工業株式会社



エアコンの耐用年数は何年 修理と買い替えの判断方法は 生活110番



業務用エアコンは修理 交換どちらをすべき 耐用年数や工事費用を紹介 リフォーム費用の一括見積り リショップナビ



Dxシリーズ 製品情報 壁掛形エアコン ダイキン工業株式会社



50 Off 今月限定 特別大特価 Ssrc40bjv ダイキン 業務用エアコン Five Star Zeas 天井カセット4方向 S ラウンドフロー センシングタイプ 1 5馬力 シングル 超省エネ 単相0v ワイヤード 冷媒r32 Ssrc40bjvが激安 楽天カード分割 Www Westtrek Com



販売編 国が定める業務用エアコンの耐用年数とは 新空調



エアコンの寿命はどのくらい 耐用年数とお手入れについて イエコマ



エアコンクリーニングの寿命は10年 テイクサービス



エアコンの寿命は何年 知っておきたい買い替えサインを解説 マクリン



業務用エアコンの主な部品と交換周期 業務用エアコンリース Acnエアコン



エアコンの買い替えと修理 どちらがいいの 寿命は何年 ダイキンプロショップ ハウジングエアコン総合情報サイト



耐用年数は エアコンの買い替えどきを知ろう U Note ユーノート 仕事を楽しく 毎日をかっこ良く



業務用エアコンは修理 交換どちらをすべき 耐用年数や工事費用を紹介 リフォーム費用の一括見積り リショップナビ



暑さ対策 直接体に風が感じにくい気流 リビング 戸建て 平屋 ダイニング 舗 マンション 新築 介護施設 客室 ホテル 会議室 事務所 休憩室 カラオケ 快適 空気の循環 Daikin ダイキン 冷房 ホワイト S56ytep W スマホ連動 専用アプリ すぐ温まる Eシリーズ 単相0v



エアコンの寿命は 何年もつ 買い替え時期の目安と耐用年数



業務用エアコンの法定耐用年数は何年 6年 13年 15年で減価償却費にも関わる 業務用 パッケージ エアコン探しならgメン



レビュー ダイキンのエアコン うるさらx が快適すぎて2台購入 おすすめポイントやエアコン購入時の注意点まとめ Enjoypclife Net



エアコンの寿命は何年 知っておきたい買い替えサインを解説 マクリン



パッケージ 業務用 エアコンの基礎知識 業務用エアコン交換 取り付けはお任せ エアコン総本舗



エアコンの寿命はいつ ダイキンに買い替えた3つのポイント ゆうゆうブログ



オープニング大放出セール ダイキン 単相0v S40ytcxp 主に14畳 ホワイト ルームエアコン 21年モデル S40ytcxp キューティクルスタイル 通販 Yahoo ショッピング 即納 最大半額 D4surgical Com



業務用エアコンの寿命について 業務用エアコン専門店 エアコンセンターac



エアコンの耐久年数耐用年数は何年 なるほどバンク ネット家電



寿命買替時期 エアコンの標準使用期間 10年 と実際の耐用年数まとめ ページ 2 ヒーポンテック



エアコンの寿命は10年 買い替えのサインとメンテナンス法を解説 Yourmystar Style By ユアマイスター



5秒で故障診断 ダイキン製エアコンが壊れる原因やエラーコード ピッタリ住設



保守点検契約 メンテナンスサービス ダイキン工業株式会社



エアコンの耐用年数 エアコンの耐用年数法人税法では エアコンの耐用 財務 会計 経理 教えて Goo
コメント
コメントを投稿